

Planificación 2009
Matemática II y su Didáctica
| Establecimiento |
Instituto Superior de Profesorado N° 7 |
| Sección |
Educación Especial |
| Curso |
3° |
| Espacio curricular |
Matemática II y su Didáctica |
| Período Lectivo |
2009 |
| Profesor/a |
Claudia Mabel Giagnorio |
| N° Horas |
3h |
FUNDAMENTACIÓN
Los contenidos de Matemática en segundo año se organizan en contenidos especifícos que tienen en cuenta tres ejes , la Geometría , la Medida y el Tratamiento de la Información y los contenidos básicos de la didáctica de la Matemática , que tiene como la Enseñanza y el aprendizaje de la Geometría y la Medida como ejes fundamentales , traspuestos por la Resolución de Problemas como estrategia de aprendizaje
La enseñanza de la geometría enfatiza la construcción del significado de los contenidos espaciales y geométricos a través de su utilidad para resolver problemas y la reflexión sobre los mismos. Esto colabora a que los futuros docentes, partiendo del análisis de lo percibido y hecho, puedan valorizar la generalización de las propiedades encontradas, interesándose por la demostración deductiva que, en algunos casos podrán realizar. Este proceso ayuda a comprender como funciona el pensamiento matemático y la diferencia entre la prueba experimental y la prueba lógica que exige la matemática.
La comprensión correcta de las nociones geométricas básicas, además, dará al futuro docente los instrumentos para usar modelos geométricos que le permitan resolver problemas y clarificar nociones tanto de otras ramas de la matemática, como de otros campos del conocimiento
Se considera importante el uso de los recursos informáticos, así como la fotografía, el retroproyector y la fotocopiadora son recursos mediante los cuales los futuros docentes pueden adquirir experiencias acerca del desarrollo de habilidades espaciales y de exploración de conceptos geométricos (congruencia, semejanza, perspectiva, movimientos, etc.) en el plano, en el espacio y en la transición de uno a otro. sin sustituir nunca la experiencia directa con objetos materiales, el dibujo, las construcciones y el uso de los instrumentos de geometría, de manera que el futuro docente pueda manejarse con multiplicidad de recursos reconociendo sus ventajas y oportunidad de uso en la enseñanza.
La medida, como síntesis entre el número, la geometría y el espacio físico, brinda un amplio campo de experimentación. Con el objeto de asegurar una enseñanza significativa del tema es necesario explorar ese ámbito y adquirir una real comprensión del proceso de medición para favorecer la evolución del aprendizaje de los alumnos, desde las captaciones globales de las cantidades de las distintas magnitudes hacia el uso correcto de las unidades convencionales para medir estas cantidades y operar con ellas.
En el análisis de la información se recurre al lenguaje matemático , gráfico y simbólico , para interpretar , analizar , contar expresar relaciones , que tiendan a favorecer conceptos y formas de razonamiento , inductivo y deductivo
Teniendo en cuenta la metacognición acerca de los propios procesos de aprendizaje , se hacen replanteos a los futuros docentes acerca de la manera de enseñar , atendiendo a la profundización de los contenidos matemáticos básicos, a iniciándolos en los conocimientos didácticos para poder enseñar esos contenidos , formando las actitudes pedagógicas que orienten y sustenten su tarea futura.
Los contenidos se trabajarán según el enfoque actual de la Matemática , teniendo en cuenta:
La comprensión conceptual
Las experiencias y los conocimientos matemáticos previos de los futuros docentes
La habilidad para plantear problemas y resolverlos utilizando distintas estrategias, teniendo en cuenta que la matemática es una habilidad humana a la que todos deben acceder
La significatividad y funcionalidad de la matemática a través de la conexión con el mundo real y con otras ciencias
La potencia de la misma para modelizar problemas de las otras disciplinas a partir de su poder de estructuración lógica y de su lenguaje
El valor de las nuevas tecnologías que se incorpora al aula para poder experimentar matemáticamente
La cohesión interna de la matemática
El valor de la Matemática en la cultura y la sociedad
OBJETIVOS
Comprender los rasgos característicos de la Matemática como ciencia con sus procesos de descubrimientos y como herramienta por el papel importante que cumple en la sociedad , tanto en lo cotidiano como en otras ciencias
Conocer y utilizar los contenidos matemáticos a enseñar comprendiendo como se originaron, la naturaleza de los problemas que resuelven, las propiedades que los definen y las relaciones entre los mismos y con los de otras disciplinas
Conocer las estrategias de resolución de problemas matemáticos , distinguiendo formas de razonamiento y comunicando con claridad los resultados
Conocer las distintas teorias didácticas de la matemática y evaluar lo más importante de cada una para orientar y fundamentar la enseñanza
Planificar situaciones didácticas variadas atendiendo a los diseños y haciendo las adecuaciones necesarias para la educación especial
Desarrollar en los alumnos las competencias y responsabilidades que necesitara para optimizar cualitativa y profesionalmente su laboren el aula.
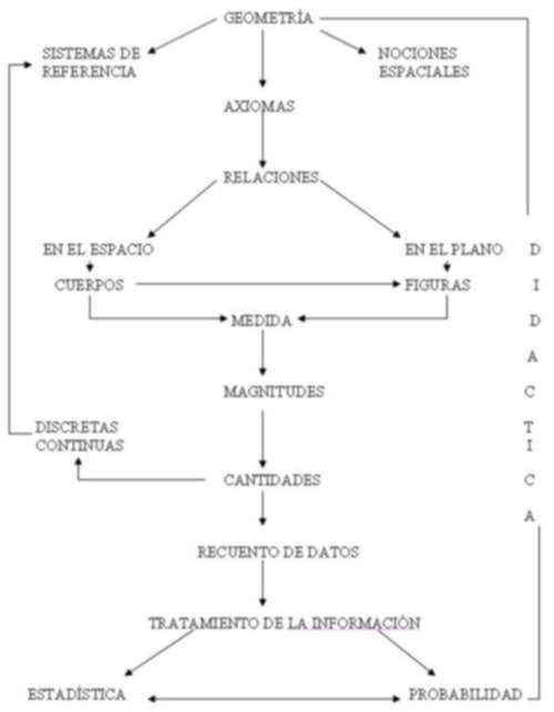
ESQUEMA CONCEPTUAL

CONTENIDOS CONCEPTUALES
UNIDAD I Geometría
La geometría; su objeto de estudio.
Relaciones espaciales de ubicación, orientación, delimitación y desplazamiento.
Punto, recta , plano , segmentos , semirrectas y ángulos . Axiomas de incidencia y orden Axiomas de Congruencia Curvas (abiertas y cerradas) y Figuras ( cóncava y convexas)
Relaciones geométricas de pertenencia y de inclusión
Relaciones entre dos rectas : rectas coplanares y alabeadas . paralelismo e incidencia de rectas . Trazado de rectas paralelas y perpendiculares . Mediatriz de un segmento
Relaciones entre dos planos : planos paralelos e incidentes
Relaciones entre una recta y un plano
Ángulos . Amplitud ..Angulos congruentes. Bisectriz de un ángulo. Relaciones entre ángulos : clasificación según la amplitud.
Relaciones entre dos ángulos según la posición y la medida de la suma de ambos.
Ángulos determinados por dos rectas y una secante
Los instrumentos de geometría; sus usos específicos.
Figuras y cuerpos. Elementos. Propiedades. Clasificaciones. Utilidad de la clasificación, reproducción, descripción, construcción y representación de figuras y cuerpos.
Teorema de Pitágoras; usos. Número de Euler; usos.
Movimientos rígidos. Simetrías. Traslaciones. Rotaciones.
Nociones de congruencia y semejanza. Proporcionalidad de segmentos. Teorema de Thales. Nocionesde proyección y perspectiva.
Transformaciones topológicas, proyectivas, afines y métricas. Comparación de propiedades.
UNIDAD II Medida
Magnitudes. Medidas de cantidades. Unidades arbitrarias y convencionales.
Sistemas de medición. Longitud. Capacidad. Masa. Peso. Tiempo. Amplitud de un ángulo. Area.
Volumen. Sistema monetario argentino.
Medición. Estimación. Aproximación y exactitud. Error de medición. Instrumentos de medición; precisión.
UNIDAD III Nociones de Estadística y Probabilidad
Formas de presentación de información: tablas, pictogramas, diagramas y gráficos en coordenadas .Frecuencia. Parámetros estadísticos: mediana, media, moda, desviación estándar (significado y uso enejemplos sencillos).
Combinatoria. Problemas de conteo. Estrategias. Diagramas de árbol. Nociones de permutación, variación y combinación
UNIDAD IV Didáctica de la Matemática
Concepciones sobre la Matemática. La matemática como ciencia.: método axiomático y método Heurístico. Razonamiento inductivo y deductivo. Lenguaje matemático Operaciones mentales .Proceso de Matematización.
Competencia y comprensión matemática. Aspectos de un contenido matemático
( hechos, algoritmos , estructuras conceptuales , estrategias generales).
Modelos didácticos. Procesos didácticos (relación entre fases evolutivas y etapas del proceso didáctico)
Transposición didáctica. Procedimientos didácticos ,el juego y la resolución de problemas.
Problemas y ejercicios . Tipos de problemas. Modalidad en la resolución de problemas. Aprovechamiento del error.
Incorporación de recursos tecnológicos : calculadora y software matemáticos
Enseñanza de la Geometría. Desarrolllo de habilidades geométricas( visual , verbal, de dibujo, lógicas y de aplicación): visualización y representación gráfican del plano y del espacio . Actividades geométrica( de manipulación, de observación, de reflexión) . Material Didáctico.
Aprendizaje de la Geometría .Origen del espacio psicológico .Etapas genéticas . Representación mental del espacio .Niveles de pensamiento geométrico
Planificación y Evaluación de los contenidos geométricos
Enseñanza de la medida . Proceso de medición . Etapas de conocimiento de una magnitud. Orden de enseñanza de las magnitudes .Estimación de una magnitud Actividades de medición con unidades arbitrarias y convencionales
CONTENIDOS PROCEDIMENTALES
Resolución y elaboración de problemas variados propios de la matemática y de fuera de la misma, sobre la base de los contenidos de los bloques que corresponda trabajar en el Nivel Inicial y Primario.
Análisis de las formas de validez de procedimientos y resultados.
Determinación del espacio de problemas vinculados con un concepto, es decir, los tipos de problemas para los cuales el concepto que se trabaja se constituye en solución.
Uso de heurísticas apropiadas según el problema que se resuelva
Distinción entre formas de pensamiento intuitivo, analógico, inductivo y deductivo.
Utilización de distintas formas de razonamiento para la resolución de problemas y comprobación de propiedades.
Formulación de argumentos matemáticos lógicos que avalen o desaprueben razonamientos o tomas de decisiones.
Utilización el vocabulario correspondiente a los contextos aritméticos, geométricos, de proporcionalidad, algebraico, funcional, de medida, estadístico, etc. en relación con la temática que se este trabajando.
Leer, escribir y hablar el lenguaje de la matemática como medio de clarificar, vigorizar y consolidar el pensamiento y hacerlo comprensible a los demás.
Interpretación y utilización de distintos marcos de representación (físico, gráfico, coloquial y simbólico) de los conceptos matemáticos reconociendo ventajas y limitaciones de cada uno.
Selección de contenidos a enseñar y fijar alcances en su tratamiento.
Construcción de materiales y secuencias de trabajo para la enseñanza de un contenido matemático determinado.
Análisis de materiales curriculares (manuales, libros, guías, currículos, etc.) en relación con los contenidos a enseñar.
Utilización de materiales audiovisuales e informáticos como recursos para la enseñanza.
CONTENIDOS ACTITUDINALES
Compromiso ético con su profesión y la necesidad de formación continua que esta le demande.
Disciplina, esfuerzo y constancia como necesarios en los quehaceres matemático y docente.
Gusto por la matemática como una actividad intelectual accesible y atrayente que se traduce, cuando esta guiada adecuadamente, en un saber hacer autónomo.
Espíritu democrático que sustente su tarea docente.
Cooperación y toma de responsabilidades en su tarea diaria.
Entusiasmo por generar en sus alumnos, actitudes positivas hacia la matemática.
Compromiso con el aprendizaje de sus alumnos y disposición para ayudar a que la matemática sea para cada alumno una experiencia de elaboración personal.
Valoración de la matemática e interés por enseñarla en forma atractiva y dinámica.
científica.
Comunicación clara y precisa y aceptación de la critica acerca de sus producciones, como medios para mejorar el conocimiento científico y didáctico con la rigurosidad que estos demandan.
ESTRATEGIAS METODOLÓGICAS
Exposición – Diálogo
Búsqueda de información. Lectura e interpretación
Trabajo grupal e individual en la resolución de problemas
Elaboración de esquemas conceptuales
Ejecución de las experiencias de exploración en geometría programadas por los alumnos y /o el profesor
Registro de datos en cuadros, diagramas, gráficos, esquemas
Técnica resolución de problemáticas
Diálogo y debate para la comunicación de resultados
Construcción de material didáctico
Incorporación la medios multimediales
EVALUACIÓN
REGULAR CON CURSADO PRESENCIAL : se regulariza el cursado de la materia mediante el cumplimiento del 75 % de la asistencia a clases y la aprobación del 70% de los Trabajos Prácticos previstos en el proyecto curricular de la cátedra y de los Parciales Obligatorios de cada cuatrimestre con opción a un recuperatorio para cada uno de ellos
La escala de calificación es de 1 a 5 para trabajos o parciales siendo la calificación mínima de aprobación 2, correspondiente al 70% de la evaluación realizada correctamente
La aprobación final será con exámen final ante tribunal
También se tendrá acceso a la PROMOCIÖN DIRECTA si el alumno hubiera aprobado los Parciales con un calificación de 4 o 5 y tenga el 100% de Trabajo Prácticos Aprobados.
En este caso la Calificación final se hará mediante un COLOQUIO con la presencia única del docente a cargo de la asignatura en la última semana de clase (antes del período de exámenes de diciembre)
Los Trábajos Prácticos mencionados son:
- Nociones Espaciales : Análisis de Actividades de los Cuadernos para el Aula de los NAP (nivel Inicial , 1º,2º y3º grado de Educación Primaria )
- Construcción de Equipos didácticos para enseñanza de Cuerpos y Figura Formaedro , Geoplano , Esqueletos de cuerpos geométricos, Tangran, Dominó , Equipo de Dientes, etc) y Elaboración de guía de actividades para su utilización
- La Medida : Planificación de una clase para trabajar sobre una magnitud
BIBLIOGRAFÍA
Alsina C, Burgués , C y otros . Invitación a la Didáctica de la Geometría. Ed. Síntesis 1997
Ministerio de Educación de la Provincia de Santa Fe . Matemática . postítulo d eEspecialización para maestros tutores de E.G.B.Rural.2006
Cerquetti, F y Berdonneau, C . Enseñar Matemática en el Nivel Inicial. Edicial S.A. 1era edición 1994
Guaspo ,M , CRespo ,C y otros. Geometría su enseñanza . Prociencia . Conicet. 1996
Brousseau Guy : Fundamentos y métodos de la matemática. Serie trabajos de matemática (U.N.C.).
Castelnuovo, Emma . Geometría intuitiva. Editorial Labor. Barcelona 1996.
Castelnuovo, Emma. Didáctica de la matemática. Trillas. México 1974.
Grupo P.R.E.M.. Aprendo haciendo matemática. U.N.R. Rosario 1997.
Rey, María Esther .Didáctica de la matemática. Primer y segundo ciclo. Estrada. Bs As. 1991.
Ministerio de Educación de la Provincia de Santa Fe .La matemática en E.G.B. Diseños Curricular y orientaciones didácticas.,Primer y segundo ciclo.. 1998.
Ministerio de Educación de la Provincia de Santa Fe La matemática en el nivel inicial. Diseño curricular y orientaciones didácticas. 1998.
Ministerio de Educación de la Provincia de Santa Fe .Material de PROCAP. 2001, 2002, 2003.
H. García Campra y otras . Así aprendemos. Matemática 1. Edicial.
Luis Santaló y colaboradores. Enfoques, hacia una didáctica humanística de la matemática.
Cecilia Parra, Irma Saiz y colaboradores. Didáctica de matemática. Aportes y reflexiones. Paidos Educador.
Serio, Ada Matemática, un desafío cotidiano Homo Sapiens Ediciones.
Ministerio de Educación de la Nación .Núcleos de Aprendizajes Prioritarios para el nivel Inicial – Equipos técnicos del Ministerio Nacional.